Notícias
Pesquisa alerta sobre a negligência linguística
O Grupo de Estudos Avançados em Linguagem, Comunicação e Saúde (GEALCS) da Universidade Federal do Delta do Parnaíba (UFDPar), liderado pelo professor do curso de biologia, Anderson Almeida Silva, doutor em Linguística, realizaram um estudo sobre sobre a negligência linguística nas políticas de saúde para pessoas surdas.
A pesquisa chegou ao resultado que 96% dos surdos piauienses só tem contato com a libras após os 7 anos de idade em média , idade inaceitável para se iniciar a aquisição de qualquer língua natural.
O Almeida-Silva explica que o Brasil é negligente ao não recomendar a libras de forma cediça para crianças identificadas surdas ainda nas maternidades, após ter verificado, na literatura médica, uma alta taxa de insucesso de pessoas surdas com os aparelhos auditivos (AASI) e com o implante coclear (IC), por vários motivos que vão desde questões biológicas até questões de ordem socioeconômicas:
“… há uma falsa equiparação entre o AASI, IC e a libras. São coisas completamente distintas, sequer comparáveis. O AASI e o IC para um bebê com surdez severo-profunda funcionam apenas como uma “ponte” para a criança chegar à língua portuguesa. Eles constituem apenas uma tentativa, sem garantia de sucesso, de que essa criança, após em média 3-7 anos de idade (SIGOLO; LACERDA, 2011) consiga escutar e oralizar algumas palavras da língua oral, que, em geral, subrepresenta a evolução linguística que se espera de uma criança ouvinte na mesma idade. A libras, por outro lado, não funciona como uma “ponte” para se chegar a uma língua, a libras é a própria língua, e é por isso, que quando uma criança surda aprende libras, ela nunca se sente arrependida de tê-lo feito e, corolário disto, não há chances para o insucesso, porque ela tem acesso direto à língua através da visão. Ou seja, a comparação histórica que muitos profissionais da saúde fizeram e fazem ainda, de que os pais de surdos deveriam escolher entre a oralização ou a libras é completamente infundada e não possui qualquer base científica, há várias publicações atestando que o bilinguismo bimodal é vantajoso para o cérebro e por isso, não há nenhum impedimento que uma criança surda adquira duas línguas ao mesmo tempo. Meu grupo está concluindo um artigo sobre isto que deve sair em breve em uma revista importante da área de fonoaudiologia. Inclusive, atualmente, muitos fonoaudiólogos utilizam a libras para auxiliar no aprendizado da oralização. Mais uma evidência de que a libras e a oralização tem status distintos no cérebro do indivíduo.”, afirma Anderson.
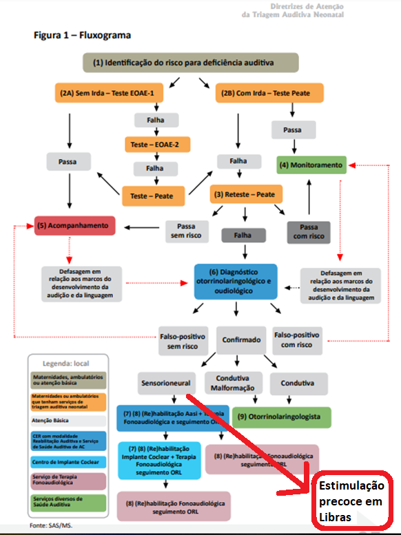
Para os pesquisadores este é um problema gravíssimo que deve ser debatido com urgência e seriedade pelo próprio SUS, pois o fluxograma das Diretrizes da triagem auditiva neonatal (SUS, 2012) não prevê o encaminhamento dos nascidos surdos para adquirir uma língua de sinais, somente para o uso de aparelhos auditivos, terapia fonoaudiológica ou a cirurgia do implante coclear. Como vemos na figura abaixo, a seta vermelha indica a nossa sugestão de que as crianças identificadas com surdez neurossensorial profunda bilateral, a elas, seja provido imediatamente a aquisição da língua de sinais, através da estimulação precoce, ou seja, a partir dos 0 anos de idade. Para isso, os governos precisam criar/ampliar a estrutura de centros de habilitação, salas ou creches bilíngues libras-português.


Os dados levantados pela pesquisa mostram que os hospitais piauienses (maternidades, otorrinolaringologistas e outros) nunca recomendam a libras para os bebês nascidos surdos e inexistem campanhas governamentais neste sentido. De onde viria a negligência que afirmamos, então? A negligência fica atestada porque o mesmo governo que investe milhões na formação de professores de libras, a nível técnico, superior e na pós-graduação é o mesmo que nega a língua de sinais nas políticas de saúde. Ora, se o AASI e o IC são tratamentos caros e passíveis de falibilidade, por que as políticas de saúde não recomendam também as línguas de sinais, que são gratuitas e infalíveis? Ao fazer isso, o estado assume o risco do insucesso dos únicos procedimentos recomendados pelas diretrizes do SUS e não pode alegar que desconhece a libras, já que o estado é também a fonte para o investimento na área de libras. Em suma, a libras atualmente só serviria para a educação, mas não para a saúde de surdos.

Fonte: Pesquisa PIBIC - 8305 – 2021-2022 -PROPOPI – UFDPar (N=110)
Não somos contra o AASI e o IC, de forma nenhuma, mas somos contra as promessas infundadas, feitas por muitos médicos, de que as crianças surdas vão ouvir e falar como crianças ‘normais’, criando inclusive uma ideia indesejável de que existem pessoas com perfis normais x desviantes. Já é difícil para os pais terem que lidar com o fato de que seus filhos surdos adquiram uma língua diferente da sua língua materna, o que por si só, já renderia uma outra discussão, e por isso mesmo, o papel da saúde não pode ser o de aumentar a animosidade dos pais em relação as línguas de sinais, já historicamente estigmatizadas.
Além dos profissionais de saúde, os gestores de políticas esquecem que a mais relevante característica biológica dos humanos (Homo sapiens), que nos separa evolutivamente dos nosso ancestrais mais próximos, os primatas não humanos (chimpanzés e gorilas), é justamente a capacidade que temos de adquirir uma linguagem criativa, produtiva e recursiva, e por isso, negligenciar uma língua possível para bebês surdos é relegá-los a uma condição animalesca, sob o já atestado risco de desenvolverem déficits cognitivos irreversíveis por conta da ausência longitudinal da linguagem nos primeiros anos de vida do indivíduo.
A própria OMS (Organização Mundial da Saúde) publicou, no ano passado, o Dossiê Internacional sobre a audição (2021), em que, pela primeira vez na história, recomenda aos países membros a inserção do acesso as línguas de sinais nas políticas de saúde. Portanto, nosso grupo está alinhado com a pesquisas mais recentes em saúde e com o que se tem proposto nas políticas internacionais de saúde. A universidade tem este papel de analisar e fazer ecoar definições que podem mudar a vida de muitas crianças surdas no futuro.

O GEALCS planeja algumas ações para divulgação dos resultados da pesquisa, tais como: a distribuição dos folders impressos com o apoio da Associação de Pais e Amigos de Surdos de Parnaíba (APAS) e da médica ginecologista Edilene Teixeira; a realização de palestras em cursos de medicina e fonoaudiologia e a disponibilização para download do folder informativo elaborado pelos alunos do GEALCS, dentro das ações do PIBIC- 8305 – 2021-2022 – PROPOPI/UFDPar. Além disso, os membros do grupo tem participado ativamente das conferências de saúde para levar propostas para a conferência nacional de saúde. Queremos uma política de saúde que acolha também as línguas de sinais.
Qualquer dúvida, não hesite em entrar em contato conosco através do e-mail no folder.