• Portal do Governo Brasileiro
  • Atualize sua Barra de Governo
  • Ir para o conteúdo
  • Ir para o menu
  • Ir para a busca
  • Ir para o rodapé
logo
Universidade Federal do Delta do Parnaíba
Autentique-se na Rede
Acesso Rápido
Consultar ProcessosAutentique-se na RedeComunicaçãoCentral de serviços
Funcionalidades do Sistema
Imagem ilustrativa
Sobre Nós
  • A UFDPar
  • Coordenadoria de Comunicação Institucional
  • Estrutura Administrativa
  • Lei de Acesso à Informação
  • Ouvidoria
  • Sistema de Informação ao Cidadão
Acesso à Informação
  • Institucional
  • Ações e Programas
  • Participação Social
  • Auditorias
  • Convênios e Transferências
  • Receitas e Despesas
  • Licitações e Contratos
  • Servidores (ou Empregados Públicos)
  • Informações Classificadas
  • Serviço de Informação ao Cidadão (SIC)
  • Perguntas Frequentes
  • Dados Abertos
  • Sanções Administrativas
  • Relatório AMLAI
Transparência e Prestação de Contas Ouvidoria Reitoria
Graduação
  • PREG
  • Cursos de Graduação
  • Formas de Ingresso
  • Nossos Serviços
  • Formulários
  • Estágios
  • Diploma
  • Calendário Acadêmico
Pós-Graduação e Pesquisa
  • PROPOPI
  • Cursos de Pós-Graduação Stricto Sensu
  • Cursos de Pós-Graduação Lato Sensu
  • Nossos serviços
  • Projetos Cadastrados
  • Núcleos de Pesquisa
  • Eventos
  • Internacionalização
  • Comitê de Ética em Pesquisa
Extensão
  • PREX
  • Eventos
  • Projetos
  • Programas
  • Editais
  • Ligas Acadêmicas
  • Empresas Jr.
Assuntos Estudantis
  • PRAE
  • Benefícios Estudantis
  • Restaurante Universitário
  • Serviços
  • Editais
  • Formulários
Tecnologia da Informação
  • PROTIC
  • Autenticação
  • Central de Serviços
  • Tutoriais
  • LGPD
Comunicação
  • Comunicação
  • Central de serviços
  • Instagram
  • TV UFDPar
  • Banco de Imagens
  • Nossos Serviços
  • Nossos Produtos
  • Campanhas Institucionais
  • Manual de redação
  • Guia da da CCI
Prefeitura Universitária
  • PREUNI
  • Central de Serviços
  • Transportes
Biblioteca Central
  • Biblioteca
  • CAPES
Serviço Escola de Fisioterapia Laboratório Escola de Biomedicina Herbário Escola de Aplicação Portarias Boletins de Serviços Editais Notícias Concursos e Seleções Central de Serviços Comissão Permanente de Prevenção e Enfrentamento à Violência
Imagem ilustrativa Imagem ilustrativa
Órgãos do Governo Legislação 
Todo o conteúdo deste site está publicado sob a licença Creative Commons Atribuição-SemDerivações 3.0
Universidade Federal do Delta do Parnaíba
Você está aqui: Página Inicial > Procedimentos Operacionais Padrão
Info

Procedimentos Operacionais Padrão

 

Nesta seção, são apresentados os Procedimentos Operacionais Padrão (POPs) que orientam as atividades da Unidade de Auditoria Interna da UFDPar.

 

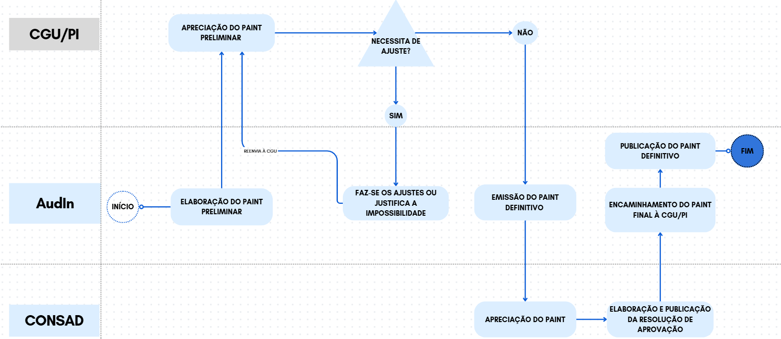
AUDIN 38.001/A - Elaboração e Publicação do Plano Anual de Auditoria Interna (PAINT)

  • Fluxograma do Processo
  • Portaria nº 288/2025/Gabinete da  Reitoria

 

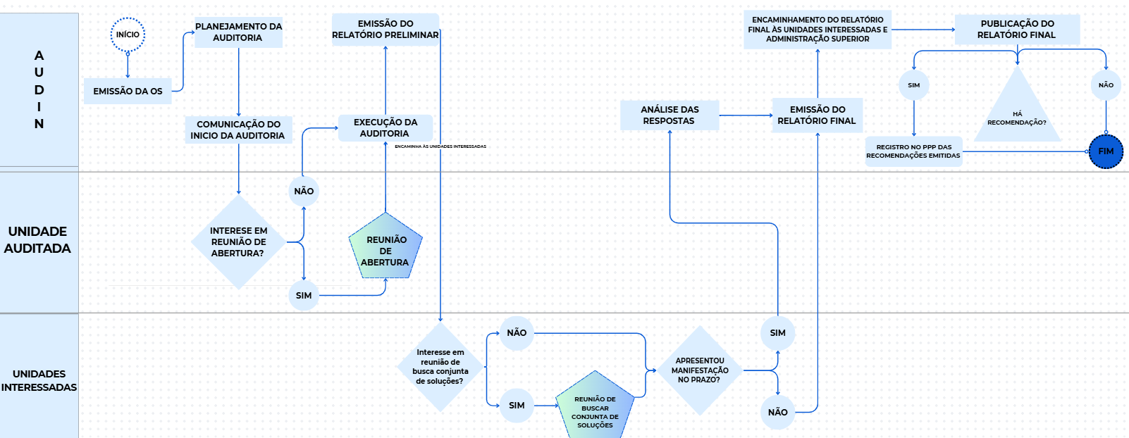
AUDIN 38.002/A - Execução de Auditoria Interna – Serviço de Avaliação

  • Fluxograma do Processo
  • Portaria nº 288/2025/Gabinete da Reitoria

 

AUDIN 38.003/A - Elaboração e Publicação do Relatório Anual de Auditoria Interna

  • Fluxograma do Processo
  • Portaria nº 288/2025/Gabinete da Reitoria
Voltar ao topo
Todo o conteúdo deste site está publicado sob a licença Creative Commons Atribuição-SemDerivações 3.0 Não Adaptada.
Imagem
Página Inicial
INSTITUCIONAL
A UFDPar
Estrutura Administrativa
Acesso à Informação
Ouvidoria
Sistema de Informação ao Cidadão
Transparência e Prestação de Contas
GRADUAÇÃO
PREG
Cursos de Graduação
Ingresso
Nossos Serviços
Bolsas
Calendário Acadêmico
PÓS-GRADUAÇÃO E PESQUISA
PROPOPI
Pós-Graduação Stricto Sensu
Pós-Graduação Lato Sensu
Nossos Serviços
Bolsas
Inovação
Comitê de Ética em Pesquisa (CEP)
Comitê de Ética no Uso de Animais (CEUA)
Portal do Egresso
EXTENSÃO
PREX
Cursos e Eventos
Programas e Projetos
Bolsas
SEMEX
Empresas Jr.
SERVIÇOS
Assistência Estudantil
Biblioteca
Serviço Escola de Fisioterapia
Laboratório Escola de Biomedicina
Serviço Escola de Psicologia
Centro Integrado de Especialidades Médicas
Herbário do Delta do Parnaíba
Escola de Aplicação
Estação de Aquicultura
Gestão de Pessoas
Prefeitura Universitária
Redes Sociais
Imagem
Todo o conteúdo deste site está publicado sob a licença Creative Commons Atribuição-SemDerivações 3.0 Não Adaptada.