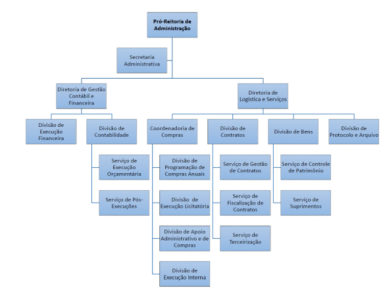
organograma-PRAD
por Comunicacao
—
última modificação
16/08/2022 10h24
Todo o conteúdo deste site está publicado sob a licença Creative Commons Atribuição-SemDerivações 3.0 Não Adaptada.